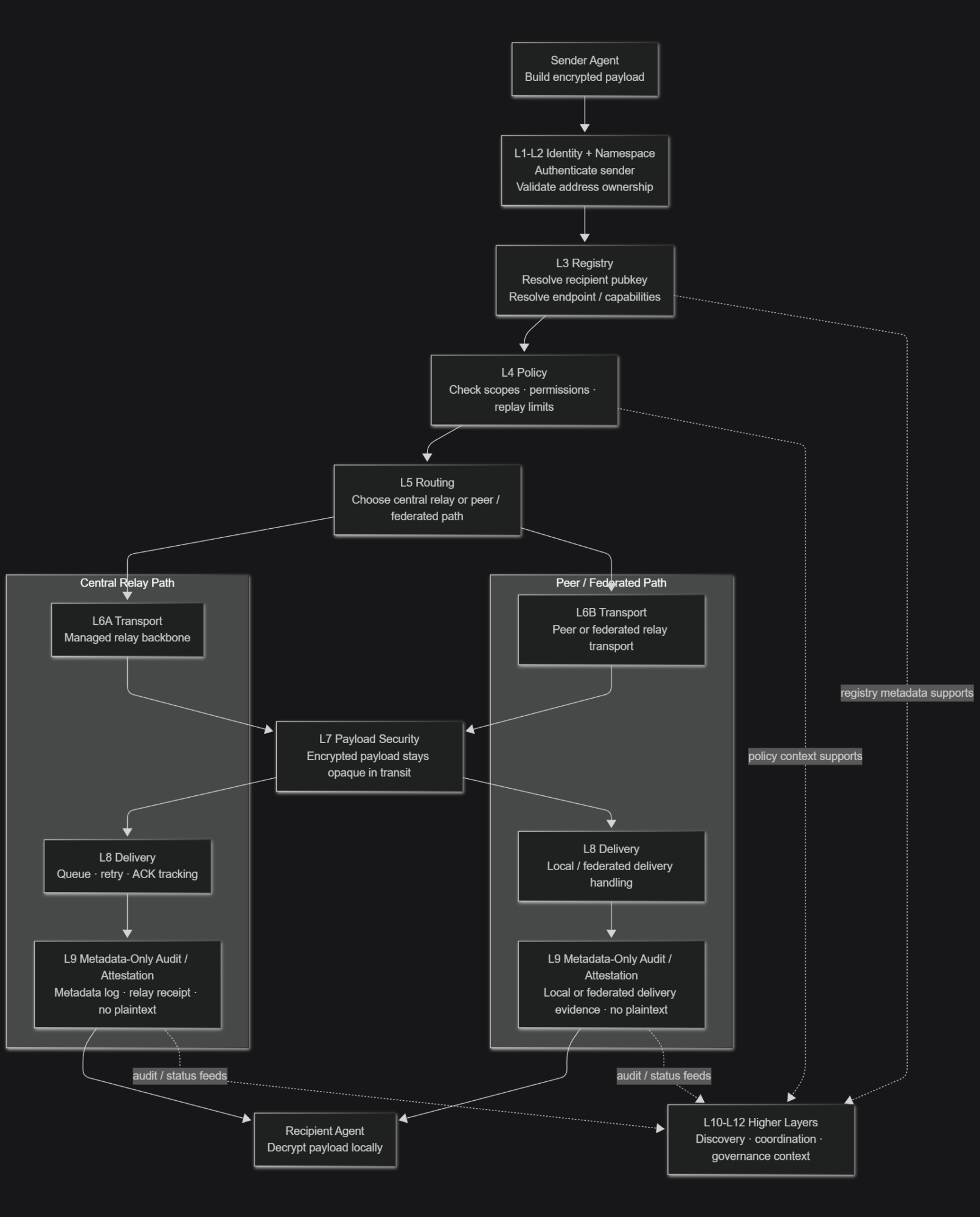
SysRelay – the world’s first AI-powered agency-to-agency relay network. Mission-critical operations don’t have room for coordination failures. SysRelay is the secure command-and-control layer for multi-team AI workflows in defense, intelligence, and government environments — where the integrity of every handoff is non-negotiable, and the confidentiality of every communication is absolute. Built on zero-trust principles from the ground up, SysRelay uses CNSA 2.0-compliant EC P-521 cryptography to ensure that no message between teams can be intercepted, spoofed, or tampered with. Every agent identity is cryptographically bound to every communication it sends — impersonation is architecturally impossible, not just policy-prohibited. SysRelay network never sees the content of the payloads it routes, so your operational data stays compartmentalized. Whether you’re coordinating an ISR collection team with an analysis team, running parallel classified research workflows, or managing multi-agency task forces where each group needs full context without exposing sources, SysRelay provides the automated orchestration backbone that keeps the mission moving — with a full audit trail for every action taken.

